ในด้านการวิจัยต่อต้านริ้วรอย Nicotinamide riboside (NR) ซึ่งเป็นรากฐานของ nadchini ได้รับความสนใจอย่างมากจากชุมชนทางวิทยาศาสตร์ ในเดือนกันยายนปี2023สิทธิบัตรการประดิษฐ์แห่งชาติ (สิทธิบัตรหมายเลข: 202311230678.4) ในการประยุกต์ใช้ NR ในการชะลอตัวอายุได้รับการตีพิมพ์อย่างเป็นทางการ สิทธิบัตรนี้ทำงานร่วมกันโดยสถาบันวิจัยในประเทศหลายแห่งแสดงให้เห็นถึงศักยภาพของ NR ในการปรับปรุงการทำงานของ Mitochondrial และชะลอการเกิดเซลล์และเนื้อเยื่อตามชีววิทยาพื้นฐานและรุ่นก่อนวัยอันควรต่างๆ การวิจัยครอบคลุมหลายมิติตั้งแต่ระดับเซลล์จนถึงระดับอวัยวะโดยให้การสนับสนุนด้านเทคนิคที่สำคัญสำหรับการใช้ NR

การวิจัยสิทธิบัตรบ่งชี้ว่า NR สามารถปรับปรุงสถานะ Mitochondrial และเพิ่มกิจกรรมของเซลล์ในรูปแบบเซลล์ริ้วรอยก่อนวัยต่างๆ ในรูปแบบ carcockayne syndrome Stem Cell (CS hmscs) NR ลดสัดส่วนของเซลล์บวก Sa-β-Gal ลงอย่างมากซึ่งเป็นเครื่องหมายทั่วไปของอายุของเซลล์ นอกจากนี้ในเซลล์ภายในของมนุษย์ arterial endothelial (haecs) NR ยังเพิ่มความสามารถในการต่ออายุตนเองของเซลล์ ข้อมูลเหล่านี้สนับสนุนบทบาทเชิงบวกของ NR ในการรักษาฟังก์ชั่นเซลล์และชะลอริ้วรอยโดยเฉพาะอย่างยิ่งในการควบคุมการเผาผลาญพลังงานและการต่ออายุเซลล์แสดงให้เห็นถึงผลกระทบที่มั่นคง

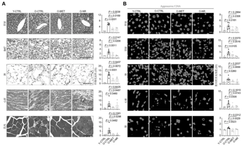
นอกเหนือจากประโยชน์ระดับเซลล์ NR (Nicotinamide riboside) แสดงให้เห็นถึงความสามารถในการต่อต้านริ้วรอยที่สำคัญในอวัยวะและเนื้อเยื่อต่างๆ การใช้ NR ในระยะยาวได้รับการแสดงในแบบจำลองของสัตว์เพื่อชะลอกระบวนการ fibrosis ในอวัยวะหลายส่วนรวมถึงไขมันสีน้ำตาลหัวใจกล้ามเนื้อปอดและตับ นอกจากนี้ผลกระทบต่อไปนี้ได้รับการสังเกต: การลดการรวมตัวของโปรตีนรวม (aggresomes) ในสมองหัวใจปอดตับและเนื้อเยื่อไตลดขนาดหยดไขมันในไขมันสีน้ำตาล การแทรกซึมของเซลล์การอักเสบลดลงในตับ; ผลการวิจัยเหล่านี้แสดงให้เห็นว่า NR มีบทบาทในเส้นทางที่เกี่ยวข้องกับริ้วรอยต่างๆและสามารถในระดับหนึ่งชะลอการเปลี่ยนแปลงความเสื่อมในเนื้อเยื่อและอวัยวะ

การวิเคราะห์ข้อมูลทางชีวภาพได้เปิดเผยการเปลี่ยนแปลงการแสดงออกของยีนที่แตกต่างกันที่ระดับเนื้อเยื่อที่เกิดจาก NR ข้อมูลระบุว่าเนื้อเยื่อเช่นเนื้อเยื่อไขมันสีขาว (วัด), หลอดเลือดและหัวใจมีการตอบสนองต่อการรักษา NR, กับกว่า18% ของยีนที่เกี่ยวข้องกับริ้วรอยถูกย้อนกลับภายใต้การแทรกแซงของ NR โดยเฉพาะอย่างยิ่ง, NR อย่างมีนัยสำคัญ downregulated ปัจจัยถอดความต่างๆที่เกี่ยวข้องกับการอักเสบและการตอบสนองของภูมิคุ้มกัน (เช่น cebpb, rela, Stat2) จึงยับยั้งการตอบสนองการอักเสบเรื้อรังที่ระดับการควบคุมยีน กลไกการกำกับดูแลนี้ไม่เพียงแต่ช่วยเพิ่มเสถียรภาพของ NR ในการแทรกแซงริ้วรอยแต่ยังแสดงให้เห็นถึงลักษณะการกำหนดเป้าหมายของเนื้อเยื่อเป็นวิธีการแทรกแซง

ซึ่งแตกต่างจากสารประกอบต่อต้านริ้วรอยบางชนิดการใช้ NR ในรูปแบบสัตว์ในระยะยาวไม่ได้แสดงผลข้างเคียงที่สำคัญ การศึกษาระบุว่ากลไกการกำหนดเป้าหมายเนื้อเยื่อและการกำกับดูแลของ NR ค่อนข้างชัดเจนโดยมีความเสี่ยงในการควบคุมผลข้างเคียงวางรากฐานที่มั่นคงสำหรับการประยุกต์ใช้ในอาหารที่ใช้งานได้อาหารเสริม, และวัตถุดิบทางการแพทย์ Bontai bioengineering (Shenzhen) Co., Ltd. เป็นหนึ่งในบริษัทในประเทศยุคแรกๆที่จะมีส่วนร่วมในวัสดุสารตั้งต้น nadticon ได้สะสมประสบการณ์ที่กว้างขวางในการผลิตและการเพิ่มประสิทธิภาพทางเทคนิคของ NR RAW EngineeringALS. ของพวกเขาNicotinamide riboside BULKผลิตภัณฑ์วัตถุดิบมีความบริสุทธิ์สูงสิ่งสกปรกต่ำและข้อกำหนดที่ปรับแต่งได้ตอบสนองความต้องการที่หลากหลายตั้งแต่อาหารเสริมไปจนถึงวัตถุประสงค์ในการวิจัย ด้วยการเปิดเผยเทคโนโลยีสิทธิบัตร NR แบบค่อยเป็นค่อยไปและการปรับปรุงทางเทคนิคโดยบริษัทวัตถุดิบต้นน้ำในห่วงโซ่อุตสาหกรรมความเป็นผู้ใหญ่ทางเทคโนโลยีของ NR เพิ่มขึ้นและบทบาทในการแทรกแซงด้านสุขภาพของมนุษย์คาดว่าจะชัดเจนขึ้นและกำหนดไว้มากขึ้น

ในฐานะที่เป็นสารตั้งต้นที่สำคัญในเส้นทางการเผาผลาญ nads/ NR ได้เปลี่ยนจากการวิจัยขั้นพื้นฐานเพื่อการป้องกันสิทธิบัตรแสดงให้เห็นถึงศักยภาพในการต่อต้านริ้วรอยหลายมิติทั้งเนื้อเยื่อและระดับยีน ขับเคลื่อนด้วยการวิจัยทางวิทยาศาสตร์และอุตสาหกรรมการประยุกต์ใช้ในด้านริ้วรอยที่ดีต่อสุขภาพจะค่อยๆเคลื่อนไปสู่การตรวจสอบความแม่นยำและการพัฒนาผลิตภัณฑ์จริง สำหรับบุคคลที่เกี่ยวข้องกับสุขภาพของเซลล์การทำงานของเนื้อเยื่อและการควบคุมการอักเสบเรื้อรัง NR คาดว่าจะกลายเป็นตัวเลือกการแทรกแซงทางโภชนาการที่ได้มาตรฐานและได้รับการสนับสนุนทางวิทยาศาสตร์มากขึ้นในอนาคต