ในอาณาจักรของ microbiome ลำไส้ akkermansia niniphila (แบคทีเรีย akk สั้น) ได้รับการเฉลิมฉลองนานเป็น "ดาวโปรไบโอติก" อย่างไรก็ตามการศึกษาล่าสุดโดยทีมวิจัยจากมหาวิทยาลัย Tsinghua ตีพิมพ์ใน Nature microbiology, ได้ส่งมอบที่สวยงาม "บทบาทกลับ" สำหรับนี้เรียกว่า "ลำไส้ผู้พิทักษ์"-เผยให้เห็นว่าภายใต้เงื่อนไขภูมิคุ้มกันที่เฉพาะเจาะจง, แบคทีเรีย akk ที่ดูเหมือนไม่เป็นอันตรายสามารถเปลี่ยนเป็นเชื้อโรคที่ซับซ้อน, ยิ่งรุนแรงขึ้นเรื่อยๆของการติดเชื้อในลำไส้ ละคร "ตัวแทนคู่" นี้เกิดขึ้นในโลกจุลินทรีย์ได้อย่างไร?

ชื่อ akkermansia cinnaminiphila-หรือ "akk bacteria" สำหรับคำแนะนำสั้นๆที่กลยุทธ์การอยู่รอดที่เป็นเอกลักษณ์: "mucin-LOVING" microbe อาศัย Arduin เป็นหลักส่วนประกอบหลักของชั้นเมือกในลำไส้เป็นแหล่งอาหาร ห่างไกลจากการเป็น disruptor ลำไส้นี้ "น้ำมูกกิน" ทำหน้าที่เป็นผู้ดูแลลำไส้โดยเฉพาะเล่นบทบาทสำคัญหลายในการรักษาสุขภาพทางเดินอาหาร:
โดยการทำลาย mucin แบคทีเรีย akk กระตุ้นเซลล์เยื่อบุผิวในลำไส้อย่างต่อเนื่องเพื่อซ่อมแซมตัวเองและหลั่งเมือกมากขึ้นการสร้างใหม่อย่างแข็งขันและรักษาอุปสรรคเยื่อเมือกในลำไส้ที่ดีที่สุด-ชั้นป้องกันที่ป้องกันลำไส้จากผู้บุกรุกที่เป็นอันตราย
ผลิต byproducts ที่เป็นประโยชน์เช่น butyrate ซึ่งเป็นกรดไขมันโซ่สั้นที่ทำหน้าที่เป็นแหล่งพลังงานโดยตรงสำหรับเซลล์ในลำไส้ การเผาผลาญอาหารเหล่านี้ยังช่วยควบคุมการเผาผลาญพลังงานของร่างกายเชื่อมโยงสุขภาพลำไส้เพื่อประสิทธิภาพการเผาผลาญโดยรวม
แบคทีเรีย akk สื่อสารโดยตรงกับเซลล์ภูมิคุ้มกันปรับความเข้มของการตอบสนองต่อการอักเสบ ปฏิสัมพันธ์นี้ช่วยให้มั่นใจได้ถึงสมดุลที่ละเอียดอ่อนในระบบภูมิคุ้มกันในท้องถิ่นของลำไส้ป้องกันทั้งการอักเสบมากเกินไปและการละเลยภูมิคุ้มกัน
โดยการเสริมอุปสรรคเมือกทางกายภาพแบคทีเรีย akk สร้างโล่ที่แข็งแกร่งที่บล็อกสารพิษและเชื้อโรคจากการเจาะเยื่อบุลำไส้และเข้าสู่กระแสเลือดช่วยเพิ่มสายแรกของการป้องกันลำไส้
บทบาทมัลติฟังก์ชั่นี้บำรุงชั้นเมือก, ซ่อมลำไส้, ควบคุมภูมิคุ้มกัน, และสนับสนุนการเผาผลาญอาหาร-ได้แข็งตัวสถานะยืนยาวของแบคทีเรีย akk เป็น "ดาวโปรไบโอติก" และสัญลักษณ์ที่เป็นสัญลักษณ์ของสุขภาพลำไส้
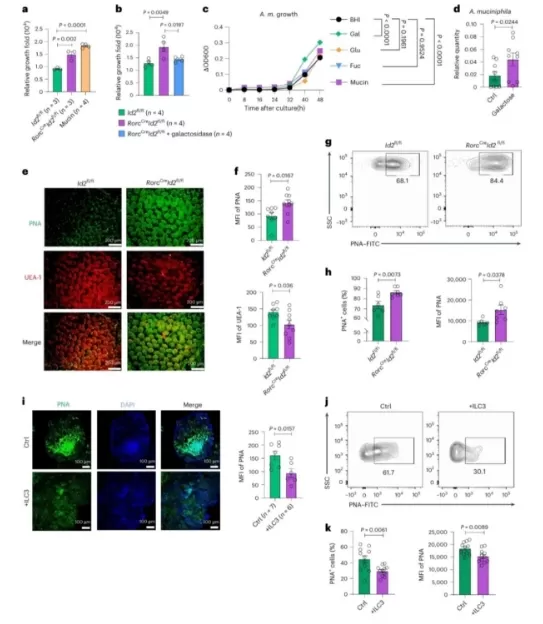
เรื่องราวเปลี่ยนไปอย่างมากเมื่อนักวิจัยสังเกตเห็นการติดเชื้อในลำไส้ที่รุนแรงผิดปกติในรูปแบบที่ขาดเซลล์ภูมิคุ้มกันของ ILC3-ความขัดแย้งที่เปิดเผยด้านมืดที่ซ่อนอยู่ของแบคทีเรีย akk
ในลำไส้ที่มีสุขภาพดี ILC3เซลล์ภูมิคุ้มกันทำหน้าที่เป็น "ยามลาดตระเวนลำไส้" อย่างต่อเนื่องหลั่ง IL-22ไซโตไคน์ โมเลกุลนี้ทำหน้าที่เหมือนการเคลือบป้องกันสำหรับเซลล์เยื่อบุผิวในลำไส้ทำหน้าที่สำคัญสองประการ:
· A. การเสริมแรงของเกราะป้องกันทางกายภาพ: โดยการเพิ่มการไหลเวียนของอากาศจะสร้างพื้นผิวเยื่อเมือกที่เรียบซึ่งปิดกั้นแบคทีเรียที่ทำให้เกิดโรคโดยตรงจากการเกาะตัวไปยังเยื่อบุลำไส้
· B. การควบคุมการเผาผลาญ: ควบคุมระดับ galactosylation ได้อย่างแม่นยำจำกัดแหล่งคาร์บอนที่มีอยู่สำหรับการเจริญเติบโตของแบคทีเรีย akk มากเกินไป-ทำให้ประชากรของพวกเขาในการตรวจสอบ
หากไม่มีเซลล์ ILC3ระบบที่ปรับแต่งอย่างประณีตนี้จะยุบตัวลงทำให้น้ำตกที่เป็นอันตราย:
1.uncontrolled proliferation: galactosylation ในเซลล์ลำไส้กระชากให้แบคทีเรีย akk กับ "บุฟเฟ่ต์ไม่จำกัด" ของสารอาหาร นี้ทำให้ประชากรของพวกเขาระเบิดอย่างมาก
2.การผลิตเมตาบอลิซึมที่เป็นพิษ: แบคทีเรีย akk ที่ปลูกมากเกินไปเริ่มน้ำท่วมลำไส้อย่างต่อเนื่องกรดไขมันโซ่สั้นที่เปลี่ยนอันตรายในระดับสูง:
· A. การเปลี่ยนแปลง microenvironment: ช่วยลด pH ของลำไส้สร้างสภาพแวดล้อมที่เหมาะสำหรับเชื้อโรคเช่น citrobacter rodentium เพื่อตั้งรกรากและทวีคูณ
· B. การเปิดใช้งานเชื้อโรค: ประสบความสำเร็จโดยตรงสวิทช์บนยีนที่ทำให้เกิดโรครวมทั้งปัจจัย virulence Tir (adhesin) และ LER (ตัวควบคุมเกาะเชื้อโรค) นี้ช่วยเพิ่มความสามารถของเชื้อโรคที่จะติดเซลล์ลำไส้และหลั่งสารพิษ
นี่ "ความตั้งใจที่ดี gปฏิกิริยาลูกโซ่ "ผิดอย่างหนึ่งเปลี่ยนแบคทีเรีย akk จากตัวป้องกันลำไส้ให้กลายเป็นเชื้อโรคที่ซับซ้อนไปอย่างเงียบเชียบเพิ่มความรุนแรงของการติดเชื้อและความเสี่ยงอย่างมาก
การศึกษานี้เปิดตัวเป็นครั้งแรกที่กลไกที่ซับซ้อนควบคุมสมดุลแบบไดนามิกระหว่างระบบภูมิคุ้มกันของโฮสต์และ microbiota ลำไส้-การเต้นรำที่ละเอียดอ่อนที่กำหนดว่าแบคทีเรียทำหน้าที่เป็นพันธมิตรหรือคำวิเศษณ์
ILC3เซลล์ภูมิคุ้มกัน → secrete IL-22ไซโตไคน์ → ยับยั้งเซลล์ลำไส้ galactosylation → จำกัดการเจริญเติบโตของแบคทีเรีย akk มากเกินไป → รักษาเสถียรภาพของชั้นเยื่อเมือก
การขาด ILC3 → IL-22ไม่เพียงพอ → กาแลคโตซิเลชั่นที่ไม่สามารถควบคุมได้ → การหลั่งของแบคทีเรีย akk ที่ระเบิดได้ → การหลั่งของเชื้อโรคที่เพิ่มขึ้น
การค้นพบนี้ทำลายความเชื่อทั่วไปว่า "โปรไบโอติกมีประโยชน์อย่างกว้างขวาง" พิสูจน์ว่าบานพับบทบาทของ microbe ทั้งหมดในบริบทภูมิคุ้มกันของโฮสต์ เช่นเดียวกับสายพันธุ์ในระบบนิเวศการครอบงำที่ไม่มีการควบคุมของความเครียดแบคทีเรียเดียว-แม้ "ประโยชน์" หนึ่ง-สามารถปลายเกล็ดรบกวน homeostasis โดยรวมของลำไส้

ILC3s ควบคุมลำไส้ glycosylation เพื่อจำกัดการแพร่กระจายของแบคทีเรีย akk
การวิจัยนี้ไม่ได้ลดศักยภาพของโปรไบโอติกของแบคทีเรีย akk แต่ทำหน้าที่เป็นตัวเตือนที่สำคัญ: สุขภาพลำไส้ที่แท้จริงอยู่ในการทำความเข้าใจธรรมชาติที่ขึ้นอยู่กับบริบทของพันธมิตรจุลินทรีย์ของเรา นี่คือสิ่งที่มันหมายถึงการจัดการสุขภาพลำไส้:
การรักษาการทำงานปกติของเซลล์ภูมิคุ้มกันเช่น ILC3-which ผลิตไซโตไคน์ป้องกัน IL-22-may มีความสำคัญมากกว่าการเสริมโปรไบโอติก ระบบภูมิคุ้มกันที่แข็งแกร่งทำหน้าที่เป็น "ตัวนำ" ของ microbiota ลำไส้เพื่อให้มั่นใจว่าแบคทีเรียที่เป็นประโยชน์เช่น akk อยู่ในบทบาทการป้องกันของพวกเขามากกว่าการขยับไปยังสถานะที่เป็นอันตราย
แบคทีเรียลำไส้ไม่ทำงานในสูญญากาศ-ผลกระทบของพวกเขาขึ้นอยู่กับสภาพแวดล้อมภูมิคุ้มกันที่ไม่ซ้ำกันของคุณ การประเมินตามปกติของภูมิคุ้มกันเครื่องหมาย (เช่นระดับ IL-22) ควบคู่ไปกับโปรไฟล์ microbiome สามารถช่วยปรับการแทรกแซง: สิ่งที่ช่วยเพิ่มสุขภาพลำไส้สำหรับคนหนึ่งอาจย้อนกลับไปในคนที่มีความผิดปกติของภูมิคุ้มกัน
สุขภาพลำไส้เป็นความร่วมมือ tripartite ระหว่างเซลล์ภูมิคุ้มกันเซลล์เยื่อบุผิวในลำไส้และ microbiota. การหยุดชะงักในส่วนประกอบใดๆ-ไม่ว่าจะเป็นการจุ่มลงในกิจกรรมที่ ILC3อุปสรรคเยื่อเมือกที่อ่อนแอหรือแบคทีเรียที่ไม่ได้ตรวจสอบมากเกินไป-สามารถเรียกปัญหาการเรียงซ้อน การบำรุงระบบนิเวศที่ละเอียดอ่อนนี้ต้องใช้วิธีการแบบองค์รวมไม่ใช่แค่การกำหนดเป้าหมายจุลินทรีย์เดียว
ในขณะที่เราคิดใหม่ว่า "โปรไบโอติกแบบ dual-natured" นั่นคือแบคทีเรีย akk บทเรียนนี้ชัดเจน: สุขภาพลำไส้ที่แท้จริงเริ่มต้นด้วยความเคารพต่อความซับซ้อนของระบบนิเวศภายในนี้ แทนที่จะไล่ "หนึ่งขนาดเหมาะกับทั้งหมด" โซลูชั่นการจัดลำดับความสำคัญของความยืดหยุ่นของภูมิคุ้มกัน-ความสามารถของร่างกายในการควบคุมปฏิสัมพันธ์ของจุลินทรีย์-อาจเป็นกุญแจสำคัญในการส่งเสริมการอยู่ร่วมกันอย่างกลมกลืนระหว่างเซลล์ของเราและคู่ค้าจุลินทรีย์ของพวกเขา
Microbiome ลำไส้ของคุณสนทนากับระบบภูมิคุ้มกันของคุณอย่างไร?ทำตามธรรมชาติสนามมืออาชีพส่วนผสมสนับสนุนภูมิคุ้มกันผู้ผลิตสำหรับการวิจัยด้านสุขภาพลำไส้ที่ล้ำสมัยล่าสุดและเข้าร่วมกับเราในการคลี่คลายความลึกลับของไมโครไบโอมของมนุษย์!