โรคอัลไซเมอร์ (AD) ได้กลายเป็นความท้าทายด้านสุขภาพทั่วโลกส่งผลกระทบต่อผู้คนกว่า50ล้านคนทั่วโลก การสะสมของ extracellular ของโล่ amyloid-Beta (aβ) เป็นสาเหตุหลักที่ทำให้เกิดโรคของ AD แม้ว่า therapies ที่มีอยู่เช่น monoclonal codies การกำหนดเป้าหมาย aβ จะพร้อมใช้งานแต่ก็จำกัดอยู่ในประสิทธิภาพทางคลินิกหรือข้อห้ามที่มีราคาแพง ดังนั้นจึงจำเป็นต้องหาสารยับยั้ง aβ ที่ปลอดภัยและคุ้มค่า
เดือนธันวาคมนี้ทีมวิจัยจาก kindai University ในประเทศญี่ปุ่นได้ตีพิมพ์การศึกษาด้านประสาทเคมีระหว่างประเทศ-วารสาร Q1ในด้านประสาทวิทยา-เปิดโปงศักยภาพในการป้องกันสมองของ arginine

ในการทดลอง vittro arginine 1มม. ลดการรวม Aβ42ลงประมาณ80% เส้นใย Aβ42ที่ได้รับการรักษาแสดงให้เห็นถึงความยาวที่ลดลงอย่างมีนัยสำคัญโดยมีผลกระทบเทียบเท่ากับ EGCG ซึ่งเป็นสารยับยั้งแบบคลาสสิก

ในการทดลองแบบจำลอง drosophila การบริหารช่องปากของ arginine ลดการสะสมของ aβ ในลักษณะที่ขึ้นอยู่กับปริมาณยา นอกจากนี้ยังบรรเทาการฝ่อของตาที่เกิดจากความเป็นพิษของแอบต้าโดยไม่ส่งผลต่อการแสดงออกของยีน

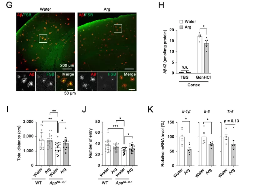
การทดลองของเมาส์เพิ่มเติมยืนยันว่าการบริหารช่องปากในระยะยาวของ arginine ลดจะช่วยลดโล่ aβ ในเปลือกสมองและ hippocampus ลดระดับของ Aβ42ที่ไม่ละลายน้ำช่วยเพิ่มความผิดปกติทางพฤติกรรมในสัตว์, และยับยั้งการปล่อยปัจจัยการอักเสบเช่น IL-1และ IL-6

Arginine (arg) เป็นกรดอะมิโนอัลคาไลน์ที่ร่างกายมนุษย์สามารถสังเคราะห์ได้ในปริมาณเล็กน้อยด้วยตัวเอง อย่างไรก็ตามอาหารประจำวันรวมถึงเนื้อสัตว์ผลิตภัณฑ์นมและถั่ว-ยังคงเป็นแหล่งหลักโดยผู้ใหญ่บริโภคประมาณ4-6กรัมต่อวัน มันมีประสิทธิภาพค่าใช้จ่ายที่สูงกว่าส่วนผสมที่เทียบเคียงได้ วัตถุดิบอาร์จินีนเกรดอาหารมีราคาเพียง8-25หยวนต่อ100กรัมซึ่งต่ำกว่า EGCG, resveratrol และสารอื่นที่คล้ายคลึงกัน
นอกเหนือจากการปกป้องสมองแล้ว arginine ยังมีประโยชน์สำคัญหลายประการ:
การควบคุมภูมิคุ้มกัน: ส่งเสริมการปล่อยฮอร์โมนภูมิคุ้มกันช่วยเพิ่มการทำงานของ T-cell ช่วยเพิ่มระดับอิมพีแดนซ์และอัตราส่วน ⁺/CD8 ⁺ และเสริมสร้างภูมิคุ้มกันโดยรวม
การป้องกันหลอดเลือด: ควบคุมการเผาผลาญไขมัน, ลด triglycerides และ "ไม่ดี" คอเลสเตอรอล, เพิ่ม "ดี" คอเลสเตอรอล, และปกป้องหลอดเลือด endothelie.
การควบคุมการแพร่กระจายของเซลล์: bidirectionally ควบคุมการเจริญเติบโตของเซลล์ผ่านการเผาผลาญของมันป้องกันหลอดเลือดในขณะที่สนับสนุนการซ่อมแซมเนื้อเยื่อ
ความต้องการของตลาดกำลังเพิ่มขึ้นและโอกาสในการใช้งานกว้าง
ตลาดอาร์จินีนทั่วโลกเติบโตอย่างต่อเนื่องและฉายให้สูงถึง840ล้านดอลลาร์สหรัฐ2026 ในบรรดาภาคการใช้งานอาหารและผลิตภัณฑ์ทางโภชนาการบัญชีสำหรับ45% ในขณะที่การดูแลส่วนบุคคลและเครื่องสำอางแต่งหน้า32% การอัพเกรดความต้องการการบริโภคสุขภาพได้ทำ arginine เป็นวัตถุดิบที่เป็นที่ต้องการ
ในฐานะผู้ผลิตมืออาชีพที่มีประสบการณ์20ปีในภาคอาหารเสริมสาขาธรรมชาติภูมิใจนำเสนอทีม R & D อาวุโส32คนและถือสิทธิบัตรระดับชาติกว่า39รายการ ผลิตภัณฑ์ของเราส่งออกไปกว่า100ประเทศทั่วโลกให้บริการแบรนด์ที่มีชื่อเสียงเช่นเนสท์เล่และแอลจี
Leveraging เทคโนโลยีการส่งมอบ liposomal ขั้นสูงเราสามารถเพิ่มการดูดซึมของ arginine ได้อย่างมีนัยสำคัญ เราจัดหาวัตถุดิบอาร์จินีนที่มีความบริสุทธิ์สูงเสถียรและเชื่อถือได้พร้อมกับโซลูชันที่กำหนดเอง หากคุณกำลังพัฒนาผลิตภัณฑ์ในสุขภาพสมองการสนับสนุนภูมิคุ้มกันหรือภาคอาหารที่ใช้งานได้ยินดีต้อนรับที่จะติดต่อเราและร่วมมือกันเพื่อคว้าโอกาสใหม่ๆในตลาดสุขภาพ!